中國臺灣網11月年7月8日,浙江省公布了《浙江省貫徹〈關于促進兩岸經濟文化交流合作的若干措施〉的實施意見》。為了切實推進中央和浙江省出臺的各項惠及臺胞措施的落實工作,方便在浙臺商臺胞享受與本省企業、居民同等待遇,推進浙臺經濟文化交流合作,省級有關部門針對相應政策條款,分別制訂了實施細則、操作辦法和聯系窗口。今日起,小編將在公眾號上陸續刊登有關內容。本期刊登臺資企業如何申請省級企業技術中心的相關辦法。(中國臺灣網、浙江省臺辦聯合報道)
省經信委:申請省級企業技術中心的操作辦法
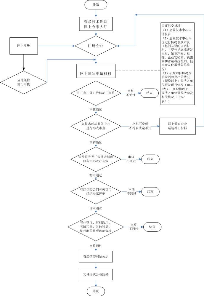
一、所需材料:
1、所在地經信委(局)上報文件材料
2、企業技術中心申請報告
3、規模以上工業法人單位研發活動及相關情況
4、企業技術中心評價運行情況表及附表
5、稅務局、海關涉稅情況證明
二、申請條件
制造業企業:1、已被所在市認定為市級企業技術中心一年以上;2、企業年銷售收入不低于2億元,其中高技術產業或欠發達地區不低于1億元;3、技術開發儀器設備原值不低于1000萬元;4、研究與試驗發展人員總數不低于50人,其中欠發達地區不低于30人。
建筑業企業:1、已被所在市認定為市級企業技術中心,且運行一年以上;2、建筑、房地產企業年結算收入不低于15億元,勘察設計企業年結算收入不低于1億元;3、技術中心技術開發儀器設備原值不低于600萬元;4、建筑企業一級注冊執業資格的工程技術人員,或勘察、設計等企業具有一級注冊執業資格或高級職稱以上的工程技術人員數量不應少于50人。
高技術服務業企業:1、企業設立時間在三年以上,已被所在市認定為市級高技術服務業企業技術中心一年以上;2、文化創意產業和商務服務類企業最近一個會計年度主營業務收入應不少于800萬元人民幣,信息和軟件服務業、電子商務、研發設計服務類企業應不少于5000萬元人民幣;3、企業最近一個會計年度服務營業收入占其主營業務收入比重不少于50%。
三、申報流程:
申請—所在地經信部門審核—形式審查—省級初審—專家評審—各有關部門審核—公示—公布

四、咨詢方式:
咨詢電話:省經信委0571-87058261;省建設廳0571-87052842;浙江省技術創新服務中心0571-88229695;
郵箱:jszx@zjjxw.gov.cn
網上辦理平臺:浙江政務服務網統一審批系統(http://www.zjzwfw.gov.cn/art/2014/11/6/art_49351_13935.html)
辦公地址:省經信委審批服務中心
(杭州市西湖區北山街道體育場路479號)
辦理時間:法定工作日,夏季:上午8:30-12:00,下午14:30-18:00冬季:上午8:30-12:00,下午14:00-17:30
[責任編輯:郜利敏]