云南網訊4月18日,記者從麗江政務網獲悉,《麗江古城內經營項目目錄清單》已正式發布,按照該清單,麗江大研古城禁止明火燒烤、經營歌舞廳、網吧;不鼓勵經營酒吧、餐飲等項目。
新增禁止明火燒烤
禁止經營項目是指與遺產風貌保護、麗江古城傳統商業文化不符,以及存在安全隱患、國家明令禁止經營的經營項目。
今年2月13日,由世界文化遺產麗江古城保護管理局綜合管理科牽頭出臺的《麗江古城內經營項目目錄清單》(意見稿,以下簡稱意見稿)發布,主要禁止經營項目有歌舞廳;網吧;電子玩具;數碼產品;家用電器;影視廳;電子游戲室;家具等。記者注意到,在正式發布的《麗江古城內經營項目目錄清單》中,新增了禁止明火燒烤這項內容。
倡導經營熟食制品
記者注意到,意見稿中對熟食進行限制經營,在正式發布的《麗江古城內經營項目目錄清單》中,鼓勵倡導經營熟食制品,但必須是符合食品衛生安全相關要求,經加工制作成的肉類加工制品。
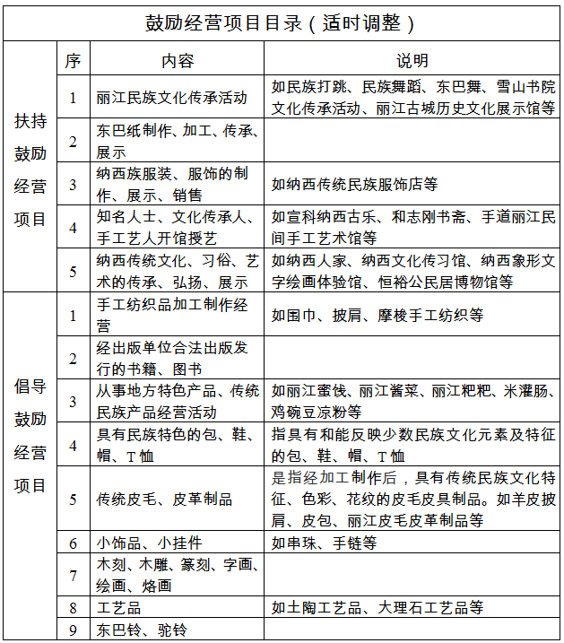
支持經營麗江民族文化項目
鼓勵經營項目是麗江古城文化遺產保護的重要內容,通過實物、圖片、音像、表演等形式對民族文化進行宣傳和介紹,以及傳統手工藝制品、地方特色產品和傳統民族產品的加工、制作及銷售等。
主要有麗江民族文化傳承活動;東巴紙制作、加工、傳承、展示;納西族服裝,服飾的制作、展示、銷售;知名人士、文化傳承人、手工藝人開館授藝;納西傳統文化、習俗、藝術、手工藝的傳承、弘揚、展示。
不鼓勵經營酒吧、餐飲等項目
清單顯示,不鼓勵經營項目包括:餐飲;化妝品(如胭脂、精油、精油皂等);手鼓;酒吧;珠寶、玉石、玉器、蜜蠟、琥珀;農貿市場。



麗江古城內經營項目目錄清單
。ㄔ瓨祟}:麗江古城禁止明火燒烤 不鼓勵經營酒吧餐飲)
[責任編輯:張曉靜]